不间断电源(UPS)核心功能解析
不间断电源(UPS)核心功能解析
基本定义
不间断电源(UPS)是工业自动化系统里少不了的电力保护设备,靠储能装置和逆变技术,给关键负载送持续稳定的电。它核心由整流器、蓄电池、逆变器和静态开关组成,市电异常时能毫秒级切换,特别适合计算机、医疗设备和工业控制系统这些对电质量要求高的地方。
核心功能(电源保护作用)
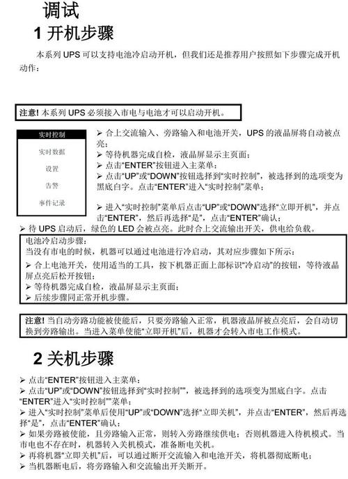
1. 市电正常时的供电与充电
市电稳的时候,UPS干两件事:一边给市电稳压,直接给负载供电;一边通过整流器把交流电变直流电,一直给蓄电池充电。这设计让电池随时满电,突发断电也不怕没应急保障。
2. 市电中断时的无缝切换

市电出问题(断电或电压乱跳),UPS能很快切到蓄电池供电。在线式UPS切换时间几乎零,后备式也就2-10毫秒,完全不让设备因为断电停机或丢数据。逆变器马上把蓄电池的直流电转成220V交流电,保障设备一直跑。
3. 电源质量优化与保护
稳压稳频:输入电压波动范围能到170V250V,经UPS处理,后备式输出电压稳压率控制在5%-8%,在线式更准,3%以内;频率稳定度上,后备式1Hz,在线式0.5Hz。
抗干扰防护:能滤掉市电里的电涌、尖峰、瞬变这些干扰信号,防精密设备因为电污染出故障。
过载保护:有智能检测,负载过载或短路时自动断输出并报警,双重保护设备和UPS自己。
4. 多场景适应性
按实际需求,UPS能灵活配容量(500VA到几千kVA)和备用时间(几分钟到几小时)。不管是家庭办公电脑、数据中心服务器,还是医疗设备和工业控制系统,都能找到匹配的UPS方案。这扩展性让它成了电力保障系统的核心部件。
ups电源应急处理:断电与故障应对
市电中断时:优先保存电脑、服务器数据,关闭非必要设备(如办公···
ups电源主机与负载维护
主机维护:每季度检查风扇:风扇转速慢或停转需更换(防止主机过···
ups电源蓄电池专项养护
充电管理:避免深度放电:市电中断时,待重要设备备份完成后及时···
ups电源日常检查:及时排查隐患
每日快速检查:观察主机指示灯:正常时 “市电”“逆变” 灯常亮···
ups电源环境养护:奠定稳定运行基础
温湿度控制:温度保持 20-25℃(蓄电池最佳工作温度,超出会缩短···
不同场景下 UPS 电源蓄电池的选型指南
一、办公场景(电脑、打印机)需求:15-30 分钟应急供电,免维护···
UPS 电源蓄电池:设备续航的 “能量卫士”
在数据中心、医疗设备、工业控制系统等关键场景中,UPS 电源蓄电···
UPS电源与EPS电源有哪些区别?
大家都知道UPS电源是供电的,主要是提供电能,而出了UPS电源还有···
UPS电源能给用户带来哪些实在好处?
UPS是英文简称,简而言之就是不间断电源。主要用于通讯,电力,金···
UPS电源使用过程中最基本功能有哪些?
1、电压稳定---一市电电压易受电力输送线路品质的影响,离变电所较···
免维护蓄电池和一般蓄电池二者有什么区别?
1.免维护蓄电池和一般蓄电池的材料不同,首先免维护蓄电池的材料···
蓄电池的维护需要注意哪些内容?
1.要检查无锡汤浅蓄电池状态下指示灯的颜色,因为颜色代表着不同···
EPS电源的用途与运用领域有哪些?
EPS电源也就是紧急电源,通俗点来讲,我们可以把EPS电源比喻成是···
UPS电源与EPS电源有哪些区别?
大家都知道UPS电源是供电的,主要是提供电能,而出了UPS电源还有···
EPS电源需要配置什么样类型的电池 ?
EPS电源现在也是一种常见的储存设备,很多的客户都喜欢用这个电池···
