ups供电能坚持多久?
Ups电源可以供电20分钟到24小时左右,这与电源的类型和用途有关。···
京东优评,为您推荐的“ups移动电源”相关产品的购买用户评价
商品已收到多天了,一直没时间安装测试,这次终于有时间回家安装···
UPS和双市电电源有什么区别
UPS(不间断电源)系统设计在市电正常时,将电能通过整流器转化为···
口碑好的国产ups电源排名第一?实测这五款最靠谱
市面上的国产UPS电源品牌众多,但真正能兼顾稳定性、适配性和售后···
不间断电源介绍
1.请问什么是离线式不间断电源(Off Line UPS),它有什么特点?答···
常用的5种UPS电源并机方案,哪一种更好呢?
什么是UPS电源?想必大部分电气人员都非常熟悉了。但是如果说到U···
UPS不间断电源供电问题
不间断电源UPS供电原理:它由整流器、逆变器、交流静态开关和蓄电···
在线互动式UPS电源:技术解析、应用场景与未来趋势
定义与核心原理在线互动式UPS(Line-Interactive UPS)是一种介于···
ups电源滴滴响
UPS启动紧急信号有两种情况。一个是UPS无故障情况下:比如1、运行···
UPS电源的作用和使用方法
关键词:UPS电源,不间断电源,电力保障,电源使用方法,UPS电源作用···
阿达普特,智慧不间断电源已经到来
UPS,这里说的不是那个知名的快递公司,而是不间断电源(Uninterr···
不间断电源(UPS):电力保障的“最后一道防线”
在数字化时代,电力供应的稳定性直接关系到企业运营、医疗安全、···
UPS电源设备-茂名医疗UPS电源代理商-单相工频UPS电源
广州市诚商电子科技有限公司产地:国内是否跨境货源:否服务范围···
不间断电源是什么意思
不间断电源是什么意思不间断电源是什么意思#不间断电源ups#不间断···
UPS电源的输入输出方式有哪些
目前ups电源就其输入输出形式而言,大致可分为3种形式:单相输入···
什么是UPS电源?
什么是UPS电源?一、UPS电源的作用UPS即不间断电源(Uninterrupti···
ups不间断电源选哪款好?推荐7款家用办公必备应急电源
说到ups不间断电源,可能很多人会觉得这玩意儿离自己挺远的,毕竟···
不间断电源是什么意思
不间断电源是什么意思不间断电源是什么意思?不间断电源是UPS,英···
ups电源排名第一名是什么型号的?实测高适配UPS电源型号盘点
市面主流UPS电源型号中,适配多场景、稳定性强的产品更受关注。综···
通信UPS电源:数字时代的电力守护者
在5G基站、数据中心、核心网设备构成的数字基建网络中,通信UPS电···
UPS电源使用说明
UPS电源使用说明K宝麻麻注意本设备的输入电压、输出电压均为危险···
我们通常所说的开关电源和ups电源的区别?
ups电源:缩写是根据产品应用来命名的开关电源:指利用功率开关器···
UPS不间断电源系统安全使用要领
1.UPS电源主机内有许多高压储能器件,请勿擅自拆开机箱检查。操作···
深入了解UPS电源的关键特性、选择标准及维护策略
一、什么是UPS电源?不间断电源(UPS),是一种含有储能装置,以···
不间断电源哪款性价比高?这些高品质UPS电源值得关注
在现代生活和工作中,不间断电源(UPS)已经成为保障电力稳定的重···
山东山特UPS电源-山特UPS电源-山东万泉电气UPS电源
产品名称供货商家所在地区商家参考报价科华UPS电源FR-UK60L济南兄···
“UPS电源是什么?有什么用?”
UPS电源(Uninterruptible Power Supply,不间断电源)是一种电力···
UPS不间断电源:从基础到进阶的全方位解析
在电力供应不稳定或关键设备对连续运行要求极高的场景中,UPS(不···
不间断电源ups是什么意思
不间断电源(Uninterruptible Power Supply,简称UPS)是一种能够···
由浅入深系统剖析,全方位带你详细了解UPS不间断电源
由浅入深系统剖析,全方位带你详细了解UPS不间断电源
ups电源是什么东西?
UPS电源(Uninterruptible Power Supply,不间断电源)是一种为电···
不间断电源排名前十的品牌有哪些?优比施领衔实用榜单
不间断电源(UPS)作为电力稳定的“守门员”,选对品牌直接影响设···
新购UPS电源首次充电指南:科学操作延长电池寿命
在数字化与工业自动化高速发展的今天,UPS(不间断电源)已成为企···
宿舍停电不断网!DCUPS直流不间断电源,通宵刷剧、组队开黑无压力
你是不是也经历过这种崩溃瞬间?——宿舍突然断电,WiFi瞬间消失···
ups电源能供电多久
ups电源能够供电的时间大约是20分钟到24个小时,与电源的型号和用···
UPS对各种负载的适应能力
UPS电源的性能UPS对各种负载的适应能力这里指的不是诸如电压稳定···
UPS、UBS、EBS分别指什么电源,有什么区别?UPS、UBS、EBS分别指什么电源,有什么区别?
一、UPS(不间断电源) UPS的中文意思为“不间断电源”,是英语“Un···
UPS不间断电源到底有什么作用?
ups不间断电源跨接于用户关键设备(负载)和供电电源间,它的功能是···
ups电源能用多少个小时
ups电源简介直白的说,UPS就是备用电源,是一种电脑或者其他计算···
不间断电源是什么
本文引用地址:://.eepw../article/274021.htm1.不间断电源是什么···
ups电源是什么?分类有哪些?
1.ups电源UPS是不中断电源(Uninterruptible Power System)的英文···
什么是不间断电源
不间断电源(UPS)就是一种含有储能装置,以逆变器为主要组成部分···
说得好不如参数好:选UPS电源,这三大硬核指标才是你的定心丸!
在数据中心、医疗设备、工业自动化乃至我们日常的办公环境中,一···
不间断电源是什么
很多人都知道电源,比如电脑的电源还有手机的电源,这些都是非常···
ups电源设备厂家排名前十有哪些?主流品牌实用参考
想了解ups电源设备厂家排名前十有哪些?市场中能叫得上名的不少,···
UPS电源
UPS电源UPS电源即不间断电源(Uninterruptible Power Supply),是···
UPS电源系统的五大核心部分:主路、旁路、电池等电源输入电路介绍
UPS即不间断电源(Uninterruptible Power Supply),是一种含有储能···
ups电源的作用是什么
UPS电源的主要作用是提供稳定的电力供应,避免突然断电导致设备数···
UPS电源应如何选择
(一)电气性能1.不要过份追求对UPS电源常规电性能指标的要求。诸···
2025年UPS不间断电源配置计算,故障解决方案你掌握了吗?
UPS不间断电源的重要性在现代社会中,UPS(不间断电源)成为了保···
计算机中ups的作用,UPS电源是什么?UPS电源有什么作用?
可能很多朋友不知道UPS电源是什么?因为在我们的日常生活中比较少···
不间断电源ups是什么?ups不间断电源有什么用
可能很多朋友不知道UPS电源是什么?因为在我们的日常生活中比较少···
ups电源的介绍
【ups电源的介绍】UPS(Uninterruptible Power Supply)即不间断···
绍兴ups电源促销
北京通亚兴旺科技有限公司深圳科士达UPS电源科技股份有限公司成立···
UPS不间断电源:功能与应用解析
UPS不间断电源:功能与应用解析UPS电源设备(一)定义与组成UPS(···
交流不间断电源的工作原理
交流不间断电源的工作原理《交流不间断电源的工作原理》交流不间···
UPS电源的作用有什么?
ups电源,即不间断电源,是一种电器设备运行的电源,它能够在电网···
UPS电源—想懂UPS电源参数?看这里
在选择UPS电源时,请根据实际需求、预算和场地条件等因素进行综合···
户外休闲露营完美解决用电焦虑,8款国内主流品牌的户外电源产品
最近几年户外奢侈露营已经逐渐成为都市白领热衷的休闲生活方式,···
ups电源品牌和杂牌的区别在哪里?这篇对比讲透了
选UPS电源总纠结品牌还是杂牌?其实差别藏在细节里——稳定的供电···
发生在UPS电源使用中的几种常见报警
使用UPS电源时,会出现不同的报警,每一次出现报警所代表意义都不···
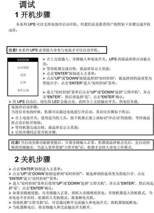
ups不间断电源怎么使用 ups电源使用攻略
一、次开机按以下顺序合闸:储能电池开关→自动旁路开关→输出开···
UPS电源安全使用的注意事项
UPS电源安全使用的注意事项1.UPS电源主机内有许多高压储能器件,···
什么是UPS电源?我们为什么需要它?
在这个几乎一切都依赖电力运行的时代,一场突然的停电可能带来的···
UPS三种供电模式深度解析:从原理到场景应用
UPS(不间断电源)的核心价值在于为关键设备提供稳定、不间断的电···
什么是UPS电源
社会中,电源的可靠性愈发显得重要,而UPS电源(不间断电源)则成···
UPS(不间断电源)详解
UPS(不间断电源)详解一、定义与核心功能
UPS电源在线式与后备式大比拼:选对类型,关键时刻不掉链子!
在数据中心、医疗设备、工业控制系统等对电力稳定性要求极高的场···
不间断电源(UPS)是什么?
不间断电源(UPS)跨接于用户关键设备(负载)和供电电源间,它的功能···
模块化UPS电源
第二,高安全、易维护的热插拔技术突破了应用瓶颈。传统高端UPS在···
UPS 为啥能 “断电不断电”?核心原理 3 步看懂,关键时刻救数据!
UPS(不间断电源)的本质是 “应急供电缓冲器”,核心是 “市电正···
ups电源的作用是什么?
ups电源是一种含有储能装置的不间断电源,作用为:给部分对电源稳···
理解不间断电源(UPS):数字时代的电力安全保障
在现代社会,电力供应的稳定性直接影响着我们的工作效率和数据安···
UPS电源—UPS电源怎么选?指南来救你!
在选择UPS不间断电源时,需综合考量多个关键因素,以确保所选UPS···
UPS电源(不间断电源)深度解析与选型指南
UPS(Uninterruptible Power Supply)作为电力保障的核心设备,通···
不间断电源是什么 不间断电源选购须知
UPS(UninterruptiblePowerSystem/UninterruptiblePowerSupply),···
2025年UPS电池品牌排行前十名公司名单及价格参考
提到UPS电池品牌,很多采购方都会问:现在市面上哪些牌子靠谱?价···
电力UPS电源品牌参考及价格区间解析
买电力UPS电源总像拆盲盒?怕踩坑、怕适配差、怕售后跟不上?最近···
“一种中继式不间断电源”获国家实用新型专利
近日,由中国科学院新疆理化技术研究所新疆电子信息材料与器件重···
ups电源排行前十名牌有哪些品牌?这份实用榜单值得一看
在现代社会,无论是企业数据中心、医疗设备,还是自动化控制系统···
