UPS不间断电源工作原理及应用说明
小功率UPS不间断电源主要应用在IT设备,采用稳压稳频技术,保护计算机等设备不受损坏。更重要是保证数据不丢失,全面解决电网的各种问题,包括市电断电、电网浪涌、高压尖脉冲、暂态过电压、电压跌落、频率漂移、杂波干扰等等。下面为大家介绍不间断电源工作原理及应用说明。
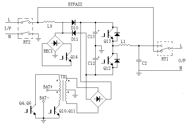
一、工作原理
1.当市电正常时,输入继电器RY2闭合,经升压电感L9,桥堆REC1,升压开关管Q14,二极管D10,D11组成的AC/DC升压功率因数修正电路,产生逆变器工作所需的两个直流电压土DC BUS(C13,C12),再经逆变器Q13,Q12将DC BUS直流转换为交流,经L1,C2滤波,输出继电器RY1上端闭合,输出交流供给负载。
2.当市电中断时,电池所储存的能量经直流变换器(DC-DC)Q4,Q6,Q10,Q11升压开关管,TX1升压变压器,及后级整流滤波电路,转换为两个直流电压土DC BUS电压(C13,C12)作为逆变器输入,再经DC/AC逆变后输出交流以维系输出不间断。
3.当UPS异常时,输入市电经输入继电器RY2闭合,输出继电器RY1下端闭合,直接经旁路输出给负载。

二、ups不间断电源使用说明
1.定期对UPS电源进行维护工作:清除机内的积尘,测量蓄电池组的电压,更换不合格的电池,检查风扇运转情况及检测调节UPS的系统参数等。
2.严格按照正确的开机、关机顺序进行作,避免因负载突然加上或突然减载时,UPS电源的电压输出波动大,而使UPS电源无法正常工作。
3.使用UPS电源时,应务必遵守厂家的产品说明书有关规定,保证所接的火线、零线、地线符合要求,用户不得随意改变其相互的顺序。
4.UPS电源的场所摆放应避免阳光直射,并留有足够的通风空间,同时,禁止在UPS输出端口接带有感性的负载。
5.禁止频繁地关闭和开启UPS电源,一般要求在关闭UPS电源后,至少等待6秒钟后才能开启UPS电源,否则,UPS电源可能进入“启动失败”的状态,即UPS电源进入既无市电输出,又无逆变输出的状态。

ups电源应急处理:断电与故障应对
市电中断时:优先保存电脑、服务器数据,关闭非必要设备(如办公···
ups电源主机与负载维护
主机维护:每季度检查风扇:风扇转速慢或停转需更换(防止主机过···
ups电源蓄电池专项养护
充电管理:避免深度放电:市电中断时,待重要设备备份完成后及时···
ups电源日常检查:及时排查隐患
每日快速检查:观察主机指示灯:正常时 “市电”“逆变” 灯常亮···
ups电源环境养护:奠定稳定运行基础
温湿度控制:温度保持 20-25℃(蓄电池最佳工作温度,超出会缩短···
不同场景下 UPS 电源蓄电池的选型指南
一、办公场景(电脑、打印机)需求:15-30 分钟应急供电,免维护···
UPS 电源蓄电池:设备续航的 “能量卫士”
在数据中心、医疗设备、工业控制系统等关键场景中,UPS 电源蓄电···
UPS电源与EPS电源有哪些区别?
大家都知道UPS电源是供电的,主要是提供电能,而出了UPS电源还有···
UPS电源能给用户带来哪些实在好处?
UPS是英文简称,简而言之就是不间断电源。主要用于通讯,电力,金···
UPS电源使用过程中最基本功能有哪些?
1、电压稳定---一市电电压易受电力输送线路品质的影响,离变电所较···
免维护蓄电池和一般蓄电池二者有什么区别?
1.免维护蓄电池和一般蓄电池的材料不同,首先免维护蓄电池的材料···
蓄电池的维护需要注意哪些内容?
1.要检查无锡汤浅蓄电池状态下指示灯的颜色,因为颜色代表着不同···
EPS电源的用途与运用领域有哪些?
EPS电源也就是紧急电源,通俗点来讲,我们可以把EPS电源比喻成是···
UPS电源与EPS电源有哪些区别?
大家都知道UPS电源是供电的,主要是提供电能,而出了UPS电源还有···
EPS电源需要配置什么样类型的电池 ?
EPS电源现在也是一种常见的储存设备,很多的客户都喜欢用这个电池···
